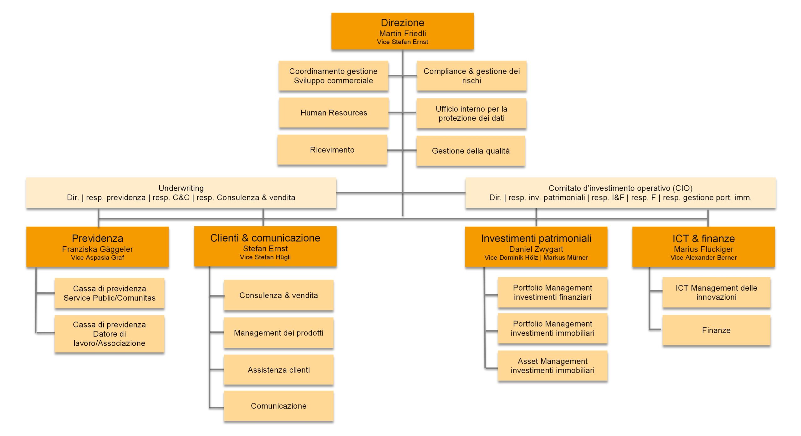
Attuazione operativa

Circa 90 collaboratori e collaboratrici della segreteria si impegnano a sostenere 1’250 datori e datrici di lavoro con circa 45’000 persone assicurate e beneficiarie di rendita.

La segreteria mette in atto le decisioni strategiche del consiglio di fondazione. Le esigenze della nostra clientela e il bene delle persone beneficiarie sono la nostra priorità assoluta.

La direzione assicura un controlling e un reporting adeguati. I compiti e le competenze sono disciplinati nel regolamento organizzativo.

Previs è cofondatrice della Stiftung zur Förderung der Eigenverantwortung in der beruflichen Vorsorge (Fondazione per la promozione della responsabilità nella previdenza professionale) e applica le regole di condotta contenute nella carta dell’ASIP.

Organigramma della segreteria

Organigramma del segretariato

Un team impegnato

Fate la conoscenza dei nostri circa 90 collaboratori e collaboratrici.

Posti vacanti

Volete far parte del nostro team? Trovate le offerte di lavoro attuali e scoprite di più su Previs come datore di lavoro.

Torna su
Previs Logo
Panoramica sulla privacy

Questo sito web utilizza i cookie per potervi offrire la migliore esperienza d'uso possibile. Le informazioni contenute nei cookie vengono memorizzate nel browser ed eseguono funzioni quali il riconoscimento dell'utente quando torna sul nostro sito e l'aiuto al nostro team per capire quali sezioni del sito sono più interessanti e utili per l'utente.