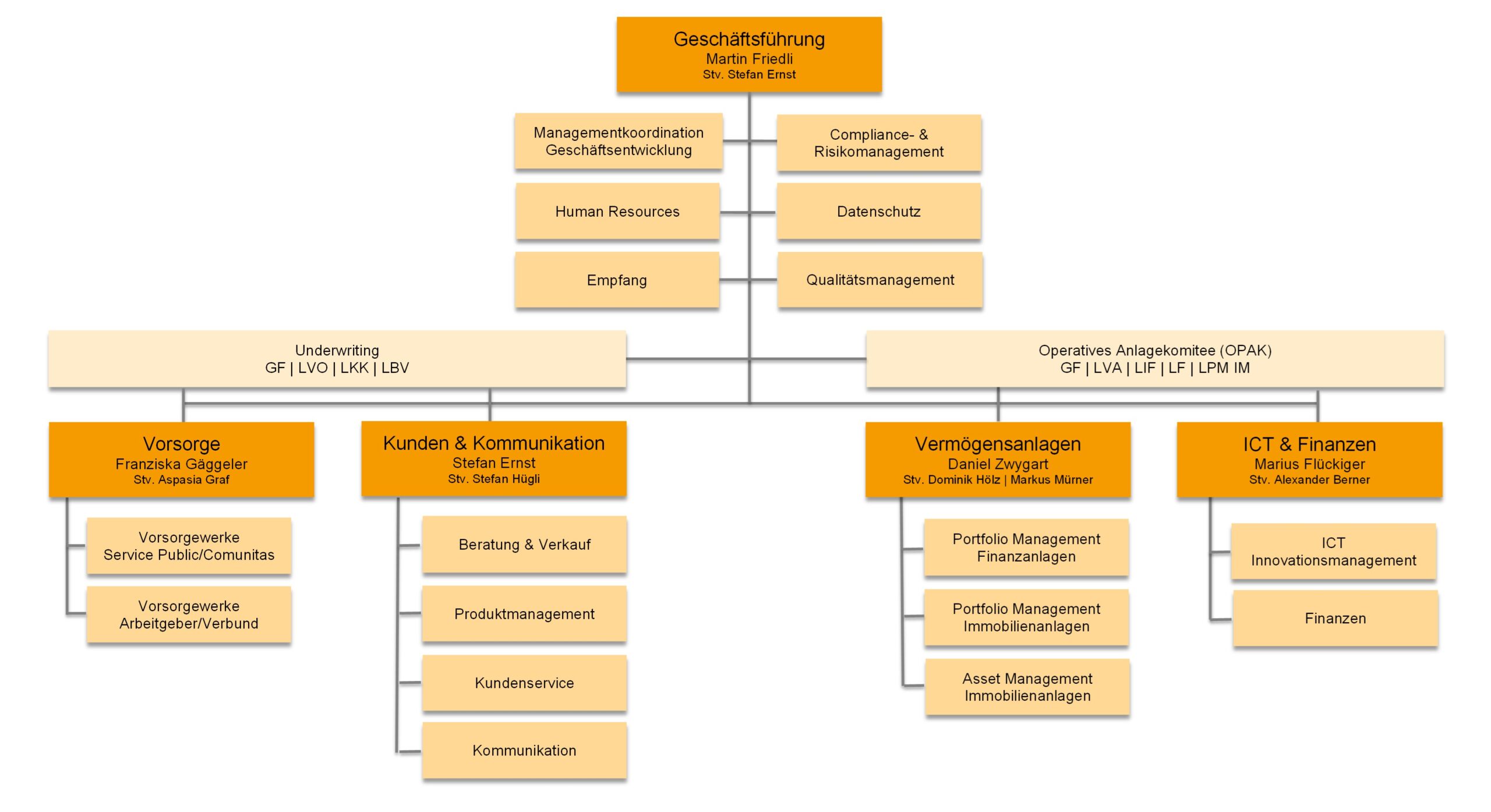
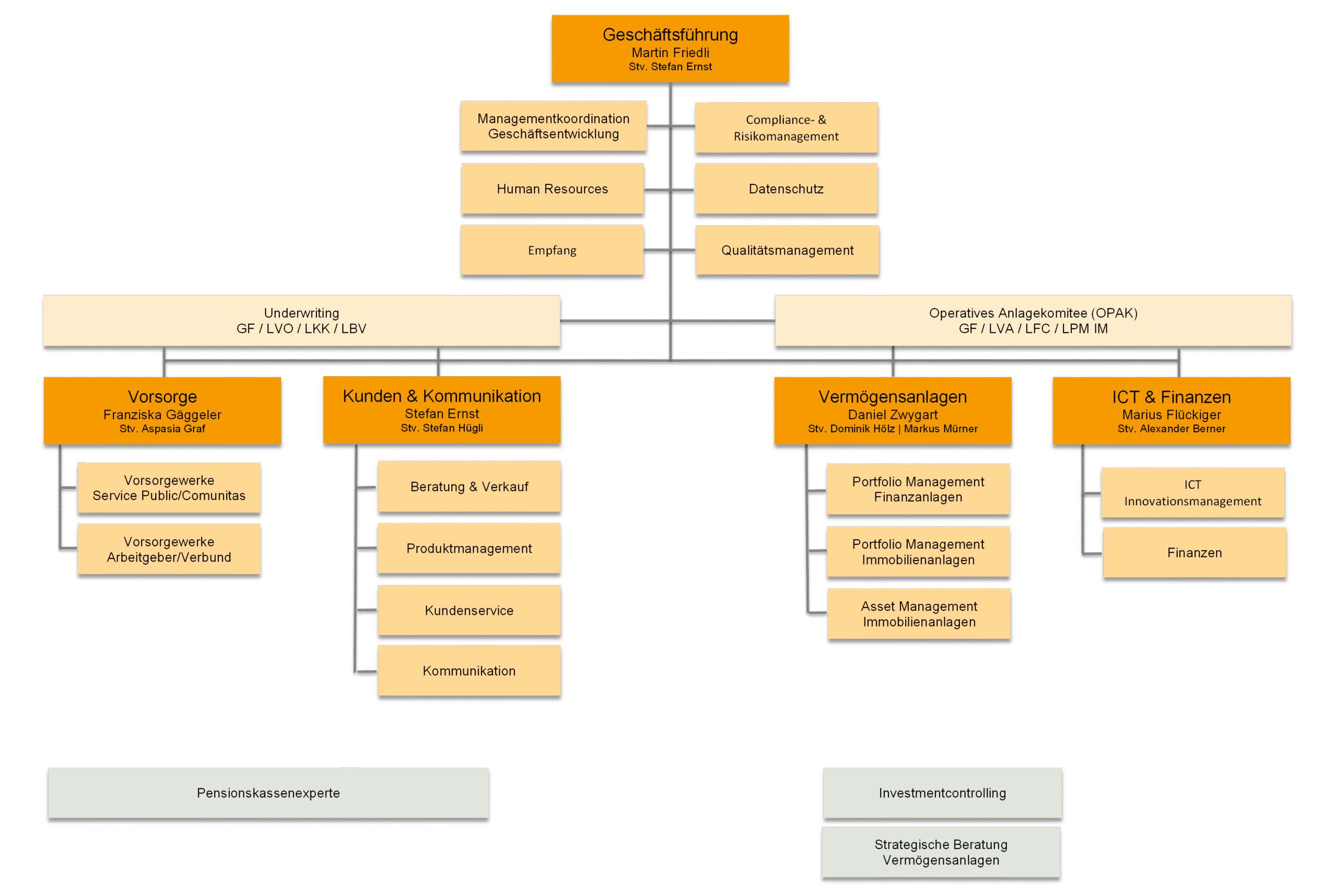
Operative Umsetzung

Mit grossem Engagement betreuen rund 90 Mitarbeitende der Geschäftsstelle 1’250 Arbeitgebende mit rund 45’000 Versicherten und Rentenbeziehenden.

Die Geschäftsstelle setzt die strategischen Entscheide des Stiftungsrats um. Dabei stehen die Bedürfnisse unserer Kundinnen und Kunden und das Wohl der Destinatärinnen und Destinatäre an erster Stelle.

Die Geschäftsleitung stellt ein angemessenes Controlling und Reporting sicher. Die Aufgaben und Kompetenzen sind im Organisationsreglement geregelt.

Die Previs ist Mitstifterin der Stiftung zur Förderung der Eigenverantwortung in der beruflichen Vorsorge und wendet die Verhaltensregeln der ASIP-Charta an.

Organigramm der Geschäftsstelle

Offene Stellen

Möchtest du Teil unseres Teams werden? Finde aktuelle Stellenausschreibungen und erfahre mehr über die Previs als Arbeitgeberin.

Zurück nach oben
Previs Logo
Datenschutz-Übersicht

Diese Website verwendet Cookies, damit wir Ihnen die bestmögliche Benutzererfahrung bieten können. Cookie-Informationen werden in Ihrem Browser gespeichert und führen Funktionen aus, wie das Wiedererkennen, wenn Sie auf unsere Website zurückkehren, und hilft unserem Team zu verstehen, welche Abschnitte der Website für Sie am interessantesten und nützlichsten sind.